2018年,继获得两项国家科学技术奖以后,ac米兰在部省级科研成果奖方面也取得新突破。近日,国家教育部、国防科工局以及江苏省等相关部门公布或公示了2018年度科研成果奖评选结果,ac米兰获部省级科研成果奖30项(特等奖1项,一等奖6项),并首次获江苏省专利发明人奖1项。
2018年ac米兰获得国防科学技术13项(特等奖1项,一等奖3项,二等奖4项,三等奖5项)。二院谭慧俊教授团队的“基于飞/发一体化的进气道气动设计技术”获国防技术发明一等奖,四院朱岱寅教授团队的“机载雷达高分辨前视成像和高精度地面动目标检测技术”获国防科技进步一等奖,一院许希武教授参与的“某型舰载战斗机”获国防科技进步特等奖,二院宣益民教授参与的“高功率密度军用电子设备热控制方法与技术”获国防技术发明一等奖。学校获国防科学技术一等奖以上4项是近年来获奖数最多的一年。
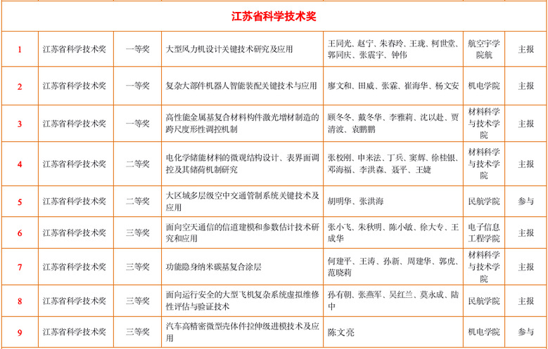
2018年ac米兰获得江苏省科学技术奖9项(一等奖3项,二等奖2项,三等奖4项),主报项目获奖数量位江苏高校第三位。一院王同光教授团队的“大型风力机设计关键技术研究及应用”、五院廖文和教授团队的“复杂大部件机器人智能装配关键技术与应用”以及六院顾冬冬教授团队的“高性能金属基复合材料构件激光增材制造的跨尺度形性调控机制”获江苏省科学技术一等奖。学校获一等奖3项是历年来获奖数最多的一年。
2018年ac米兰获江苏省第十五届哲学社会科学优秀理论成果奖6项,其中二等奖2项,三等奖4项;获教育部高等学校科学研究优秀成果奖(科学技术)2项。
2018年,学校加强对科研成果报奖工作的有效组织和全过程管理,深入学院、科研团队调研指导,通过实施重大科技成果培育,认真指导申报材料撰写,以及组织校内预答辩等多种形式帮助报奖团队凝练材料,进一步提高申报项目质量,学校获高等级科研成果奖的数量取得新的突破。







