编者按:2021年是中国共产党成立100周年,也是学校开局“十四五”,奋力实现“建成特色鲜明的高水平研究型大学”第一步战略目标的决胜之年。为凝聚人心、增强信心,全方位总结“十三五”期间的发展成就和工作经验,在建党百年之际立体展示ac米兰成就、响亮回应ac米兰担当,学校新闻网特开辟“礼赞百年路 砥砺‘十三五’”专栏,刊载各单位在“十三五”期间的作为和成绩,展现全校师生奋发有为、砥砺奋进、志在超越的情怀与担当。
凝聚共识 深化改革 以“五个聚焦”书写一流本科教学奋进之笔
人才培养是本,本科教育是根。“十三五”期间,本科教学战线深入贯彻落实全国教育大会精神和学校党委决策部署,坚守立德树人使命,遵循“通专结合、科教融合、知行合一、因材施教”理念,构建“知识传授与能力培养并重,价值塑造和个性发展共济”的人才培养模式,全力打造全员、全过程、全方位“三全育人”体系,努力造就更多德智体美劳全面发展的创新型人才,本科教学水平和人才培养质量稳步提高。
聚焦价值塑造,系统推进立德树人
始终聚焦培养堪当民族复兴大任的社会主义建设者和接班人这个根本任务,结合自身办学传统与国防特色,以价值塑造为引领,以现代信息技术为依托,思政课程与课程思政建设相融通,学生思政工作与校园文化建设相结合,课堂教学主渠道与课外素质拓展相协同,有系统地推进立德树人。

五年来,“确定问题域 提升亲和力 追求实效性,构建‘川流不息’思想政治教育新模式”获2018年国家级教学成果二等奖;“物理与艺术”、“马克思主义基本原理概论”、“航天、人文与艺术”课程入选国家级精品在线开放课程。通过连续多年举办“课程思政”教学大赛、设立课程思政建设专项等形式,引导广大教师积极开展课程思政改革。

2020年度“课程思政”教学竞赛
聚焦内涵建设,扎实建设一流专业和一流课程
瞄准国家和行业的人才需求,依据学校办学定位和专业培养目标,聚焦提升内涵,有计划、有重点地扎实建设一批一流专业和一流课程,切实提高人才培养能力。在专业建设方面,研究制定适应需求、引领发展的专业建设规划,依托航空、力学、机械、电气和管理科学与工程等优势学科,遴选建设在国内具有重要影响力的一流品牌专业集群;按照新工科建设要求,对接国家战略需求和新经济发展需要,优化专业结构,升级改造传统工科专业,主动布局新兴交叉类新专业和辅修专业;大力开展工程教育专业认证和专业评估,建立专业动态调整、预警与退出机制,促进专业建设水平提升。在课程建设方面,制定精品课程建设标准和建设规划,实施通识课程、公共基础课程和专业核心课程精品计划,重点建设一批通识课程、公共基础课程、专业核心课程、学科交叉类新型课程和在线开放课程。

2018年国家级教学成果

五年来,荣获国家级教学成果奖一等奖1项、二等奖3项,获奖质量排名全国高校第11位,获奖总数创ac米兰历史最好成绩。2019年和2020年,工程力学等28个专业获批国家级一流专业建设点,首批国家级一流专业申报入选率达100%,第二批达86.7%,位于全国高校前列;计算机科学与技术等10个专业通过国家工程教育专业认证。32门课程被认定为首批国家级一流本科课程,11门课程入选国家精品在线开放课程。2020年,力学拔尖学生培养基地成功入选教育部基础学科拔尖学生培养计划2.0基地。

国家级一流本科专业建设点名单

通过工程教育认证专业名单

首批国家级一流本科课程名单
聚焦科教融合和产教融合,创造性开展实践教学和创新创业教育
积极推进科教融合,发挥学校科研实力强、大项目多的优势,依托国家级、省部级重点实验室和工程中心,专项建设大学生主题创新区,构建全程化、开放式、高水平创新创业教育体系。以新工科建设为牵引,不断深化产教融合,针对传统校企合作中“校热企冷”、企业实习实践效果不佳的困境,按照“以服务谋合作,用贡献促协同”的理念,创造性地探索出了“企业出题、校企解题、学生做题”的项目式实习新模式,得到上级主管部门和同行的高度认可;深化与行业企业的战略合作,探索建设“集学生实习—教师实践能力培训—校企联合科技攻关为一体”的共享型人才培养实践基地。

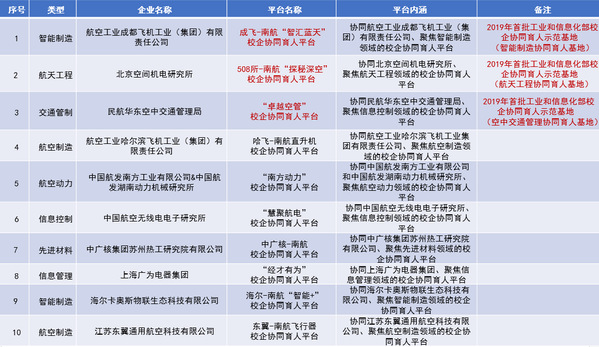
校企协同育人平台
五年来,先后与航空工业成飞、海尔集团等行业领军企业建成10个具有示范推广价值的校企协同育人平台,其中3个被认定为首批“工信部校企协同育人示范基地”。在校学生在各类重要学术竞赛中屡屡折桂,综合成绩一直稳居全国高校前列,累计3000余人次获得国家级以上竞赛奖项,6000余人次获得省部级竞赛奖项。其中,近三届中国国际“互联网+”大学生创新创业大赛荣获金奖13项,银奖6项,总数稳居全国高校前三名,学校连续三年荣获“先进集体奖”。学校先后获得教育部“深化创新创业教育改革示范高校”、“全国创新创业典型经验高校”等重要荣誉。ac米兰创新创业教育模式得到《人民日报》、《光明日报》等主流媒体广泛报道,被《教育部简报》、《工业和信息化部简报》特别推荐。

第六届江苏省“互联网+”大学生创新创业大赛决赛合影

第六届中国国际“互联网+”大学生创新创业大赛合影
聚焦信息技术与教育教学融合,推进课堂教学模式转型
落实以学生发展为中心的理念,以信息化建设促进教学改革,营造物理空间、资源空间和社交空间所构成的新型教学环境。倡导基于现代信息技术、线上线下相结合的混合式教学模式,积极推广小班化、研究性、启发式教学,引导学生自我管理、自主学习和合作学习。改革教师教学评价体系,突出学生学习效果导向。加强学生学习过程管理,强化教学过程考核,推广非标准答案考试,推动实践能力与知识考核并重的全过程、多元化学业考核评价体系。
五年来,启动新教务管理系统建设,一期功能全部上线运行,实现个性化培养方案、校院两级排课、意愿值选课、学业完成度、统一排考、过程性考试成绩记载等功能。学籍异动、教室借用、调停课、学分替代、转专业等20余个业务流程实现全线上办理。新冠疫情期间,为适应线上教学安排需求,及时调整教学安排、考试安排、成绩录入等功能,保障教学活动平稳有序运行。此外,开发了与新教务管理系统实时对接的教务处微信公众号,为广大师生提供了便捷高效、个性化的教务服务。


新教务管理系统、微信公众号界面
聚焦体制机制创新,激励教师潜心教书育人
制定和实施综合性的教师教学评价方案,从师德师风、教学规范、教学能力和教学效果等方面,全面、客观评价教师的教学投入和教学水平。建立教师教学档案,全面反映教师参与人才培养各环节和教育教学改革的工作业绩和实际成效。加大教师教学评价在职称评审、岗位评聘、绩效考核和评优评奖中的权重,实现“教学项目与科研项目同等对待,教学论文与科研论文同等对待,教学成果与科研成果同等对待”。实行院级单位的本科招生指标、专业建设经费和教学奖励等与教学绩效挂钩,年终绩效奖励与年度教学科研绩效挂钩。实施多类别的教学奖励制度,引导广大教师倾心教学、潜心育人。

教育思想大讨论启动大会、总结大会
五年来,人才培养的中心地位和本科教育的核心地位不断强化。2018年,组织开展了为期一年的全校教育思想大讨论,形成了新时代ac米兰办学理念和人才培养目标。2019年,实现长空学院实体化建设,探索拔尖创新人才培养的有效模式;2020年,整合原工程训练中心、电工电子实验教学中心和计算机基础教学与实验部,成立公共实验教学部,强化基础实验教学和实践教学创新。
潮平岸阔催人进,风起扬帆正当时。面向“十四五”,本科教学战线广大教师和同仁将始终坚持党的教育方针,深入贯彻落实学校党委的决策部署,围绕立德树人根本任务,狠抓教学质量建设,深化教育教学改革,加快建设具有ac米兰风格的高水平人才培养体系,高质量开启新时代ac米兰人才培养新征程。



