11月25日,ac米兰官网中文网站第十一届“天宫杯”研究生创新实验竞赛在将军路校区体育馆顺利举行。副校长、研究生院院长施大宁出席开幕式并致辞,参加开幕式的还有学校相关职能部门领导,各学院副书记、分管研究生工作副院长,竞赛评审专家及全体参赛队员。开幕式由研究生院副院长郑祥明主持。

施大宁回顾了ac米兰60年以来的研究生教育发展历程,并指出,学校一直十分重视研究生创新人才培养,近年来开展了一系列拔尖创新人才培养专项工作、设立了各类创新实践项目,为研究生提供了丰富的科研创新资源。他表示,学校将继续贯彻落实习近平总书记对研究生工作的重要指示精神,围绕国家重大战略和社会发展需求,不断完善研究生创新培养机制,加快培养高层次急需紧缺人才,着力提高ac米兰研究生教育服务经济社会发展的能力。最后,他寄语广大研究生要敢担时代重任,勇攀科研高峰,做肯钻研、知上进的追梦人,立大志、明大德的践行者,将智慧之花开在祖国大地上。

为进一步深化科教产教融合,推动科技成果落地转化,实现产学双赢,本次竞赛邀请到了多位江苏省产业教授、行业领域专家以及校内知名学者现场评审,对同学们的科技创新给出专业的指导,也为校企合作搭建了交流平台。经过为期一年的培育与宣传动员,本次竞赛共收到了145份参赛作品,最终有70份作品进入现场竞演,参赛项目涵盖航空航天民航、机械制造、信息通信、材料化工、人工智能等多个领域,汇集了ac米兰研究生最新的科技创新成果。本次竞赛严格遵循防疫要求,控制了现场参赛人员规模。在上午的预赛中,70支队伍现场演示汇报了作品的成果及创新点,评审专家现场提问、互动,竞赛现场亮点纷呈。最后,经专家评议,共评选出12支队伍晋级决赛。
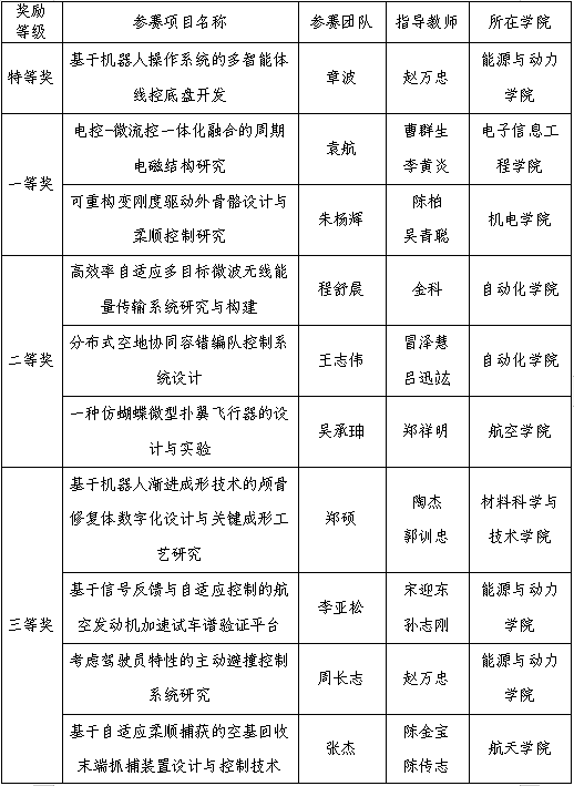
经过决赛激烈角逐,本次竞赛最终评选出特等奖1项,一等奖2项,二等奖3项,三等奖6项。来自能源与动力学院章波团队的基于机器人操作系统的多智能体线控底盘开发参赛项目荣获特等奖。该项目研究了一种多智能体线控底盘平台,开发了单个角模块独立控制器、多智能体底盘全矢量域控制器,保证车辆可以更快速、精准的执行转向、驱动、制动指令,充分发掘多自由度、高灵活性底盘的潜力,有效避免了车辆侧滑、甩尾等失稳风险。


竞赛组委会还评选出最佳组织奖4项,并根据现场微信投票结果评选出最佳人气奖3项,产生了3位最佳大众评审,予以了奖励。在本次竞赛中,有3个培育项目的相关成果获得了省级及以上奖项,体现了本项赛事对ac米兰研究生创新实践能力培养的积极推动作用,被授予杰出成果奖。本次竞赛受到了社会高度关注,十余家媒体到现场进行采访,ac米兰研究生创新实践活动受到广泛认可,产生了良好的社会影响。

“天宫杯”是ac米兰研究生特色创新实践品牌活动,举办11年来,参赛队伍已达640余支,参赛研究生2800余人,获得立项的培育项目多次获得全国“互联网+”创新创业大赛、“挑战杯”大学生课外学术科技竞赛、“中航工业杯”国际无人机创新大赛等一系列赛事中最高奖项,创新实践成果显著。
立足于建校70周年新起点,学校将深入学习贯彻党的二十大精神,不断完善研究生创新培养机制,推动产教融合、科教融汇,带动区域产业链发展,真正促进教育链、人才链与产业链、创新链有机衔接,为建设世界重要人才中心和创新高地提供支撑。
附件:第十一届“天宫杯”研究生创新实验竞赛获奖名单





